项目临时用电组织设计概述.docx

上传人:牧羊曲112 文档编号:1719312 上传时间:2022-12-16 格式:DOCX 页数:101 大小:124.32KB
返回 下载 相关 举报
项目临时用电组织设计概述.docx_第1页
第1页 / 共101页
项目临时用电组织设计概述.docx_第2页
第2页 / 共101页
项目临时用电组织设计概述.docx_第3页
第3页 / 共101页
项目临时用电组织设计概述.docx_第4页
第4页 / 共101页
项目临时用电组织设计概述.docx_第5页
第5页 / 共101页
点击查看更多>>
资源描述

《项目临时用电组织设计概述.docx》由会员分享,可在线阅读,更多相关《项目临时用电组织设计概述.docx(101页珍藏版)》请在三一办公上搜索。

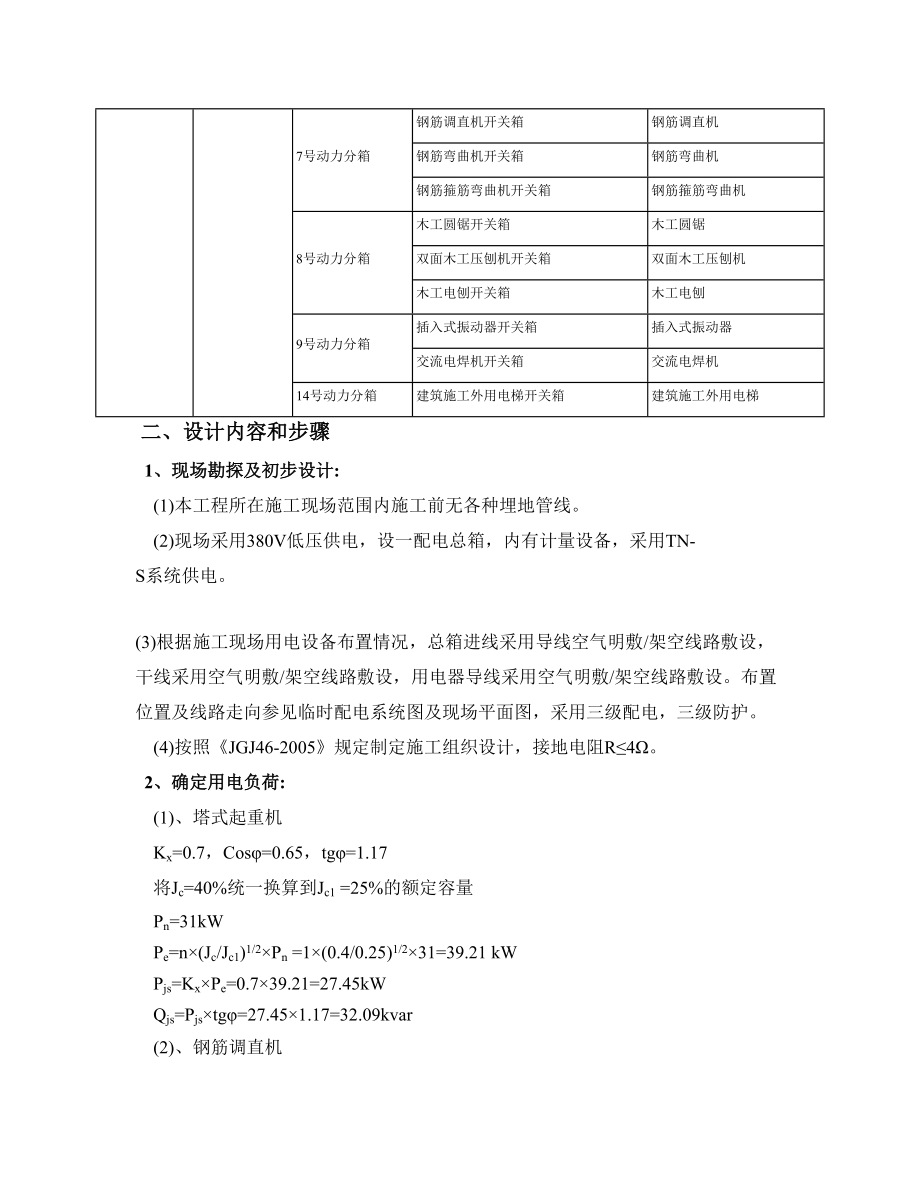
1、XXX项目临时用电组织设计一、计算依据: 1、施工现场临时用电安全技术规范JGJ46-2005 2、低压配电设计规范GB50054-2011 3、建筑工程施工现场供电安全规范GB50194-2014 4、通用用电设备配电设计规范GB50055-2011 5、供配电系统设计规范GB50052-20096、建筑施工安全检查标准JGJ59-2011二、工程概况1、工程基本概况工程名称: 建设单位: 设计单位: 勘察单位: 监理单位: 施工单位: 三、施工条件(1)1号总配电箱 1、施工机具序号机具名称型号安装功率(kW)数量合计功率(kW)1塔式起重机QTZ60(ZJ5010)311312钢筋调直机

2、GT6/14111113钢筋弯曲机GW403264钢筋箍筋弯曲机GF-20B1.511.55木工圆锯MJ1065.52116双面木工压刨机MB106A4147木工电刨MIB2-80/10.710.78插入式振动器ZX501.155.59交流电焊机BX3-200-223.4246.810塔式起重机QTZ60(ZJ5010)3113111100m高扬程水泵2012012钢筋调直机GT6/141111113钢筋弯曲机GW-4032614钢筋箍筋弯曲机GF-20B1.511.515木工圆锯MJ10432616双面木工压刨机MB106A41417木工电刨MIB2-80/10.710.718插入式振动器Z

3、X501.155.519交流电焊机BX3-120-1921820建筑施工外用电梯SCD100/100A11222 2、供电系统设置总配电箱1号干线1号动力分箱塔式起重机开关箱塔式起重机2号动力分箱钢筋调直机开关箱钢筋调直机钢筋弯曲机开关箱钢筋弯曲机钢筋箍筋弯曲机开关箱钢筋箍筋弯曲机3号动力分箱木工圆锯开关箱木工圆锯双面木工压刨机开关箱双面木工压刨机木工电刨开关箱木工电刨4号动力分箱插入式振动器开关箱插入式振动器交流电焊机开关箱交流电焊机2号干线5号动力分箱塔式起重机开关箱塔式起重机6号动力分箱100m高扬程水泵开关箱100m高扬程水泵7号动力分箱钢筋调直机开关箱钢筋调直机钢筋弯曲机开关箱钢筋弯

4、曲机钢筋箍筋弯曲机开关箱钢筋箍筋弯曲机8号动力分箱木工圆锯开关箱木工圆锯双面木工压刨机开关箱双面木工压刨机木工电刨开关箱木工电刨9号动力分箱插入式振动器开关箱插入式振动器交流电焊机开关箱交流电焊机14号动力分箱建筑施工外用电梯开关箱建筑施工外用电梯 二、设计内容和步骤 1、现场勘探及初步设计: (1)本工程所在施工现场范围内施工前无各种埋地管线。 (2)现场采用380V低压供电,设一配电总箱,内有计量设备,采用TN-S系统供电。 (3)根据施工现场用电设备布置情况,总箱进线采用导线空气明敷/架空线路敷设,干线采用空气明敷/架空线路敷设,用电器导线采用空气明敷/架空线路敷设。布置位置及线路走向参

5、见临时配电系统图及现场平面图,采用三级配电,三级防护。 (4)按照JGJ46-2005规定制定施工组织设计,接地电阻R4。 2、确定用电负荷: (1)、塔式起重机 Kx=0.7,Cos=0.65,tg=1.17 将Jc=40%统一换算到Jc1 =25%的额定容量 Pn=31kW Pe=n(Jc/Jc1)1/2Pn =1(0.4/0.25)1/231=39.21 kW Pjs=KxPe=0.739.21=27.45kW Qjs=Pjstg=27.451.17=32.09kvar (2)、钢筋调直机 Kx=0.65,Cos=0.7,tg=1.02 Pjs=0.6511=7.15kW Qjs=Pjs

6、tg=7.151.02=7.29kvar (3)、钢筋弯曲机 Kx=0.65,Cos=0.7,tg=1.02 Pjs=0.656=3.9kW Qjs=Pjstg=3.91.02=3.98kvar (4)、钢筋箍筋弯曲机 Kx=0.2,Cos=0.65,tg=1.17 Pjs=0.21.5=0.3kW Qjs=Pjstg=0.31.17=0.35kvar (5)、木工圆锯 Kx=0.65,Cos=0.6,tg=1.33 Pjs=0.6511=7.15kW Qjs=Pjstg=7.151.33=9.53kvar (6)、双面木工压刨机 Kx=0.65,Cos=0.6,tg=1.33 Pjs=0.6

7、54=2.6kW Qjs=Pjstg=2.61.33=3.47kvar (7)、木工电刨 Kx=0.25,Cos=0.55,tg=1.52 Pjs=0.250.7=0.175kW Qjs=Pjstg=0.171.52=0.27kvar (8)、插入式振动器 Kx=0.3,Cos=0.7,tg=1.02 Pjs=0.35.5=1.65kW Qjs=Pjstg=1.651.02=1.68kvar (9)、交流电焊机 Kx=0.5,Cos=0.4,tg=2.29 将Jc=50%统一换算到Jc1 =100%的额定容量 Pn=SnCos=23.40.4=9.36kW Pe=n(Jc/Jc1)1/2Pn

8、=2(0.5/1)1/29.36=13.24 kW Pjs=KxPe=0.513.24=6.62kW Qjs=Pjstg=6.622.29=15.16kvar (10)、塔式起重机 Kx=0.7,Cos=0.65,tg=1.17 将Jc=40%统一换算到Jc1 =25%的额定容量 Pn=31kW Pe=n(Jc/Jc1)1/2Pn =1(0.4/0.25)1/231=39.21 kW Pjs=KxPe=0.739.21=27.45kW Qjs=Pjstg=27.451.17=32.09kvar (11)、100m高扬程水泵 Kx=0.75,Cos=0.8,tg=0.75 Pjs=0.7520=

9、15kW Qjs=Pjstg=150.75=11.25kvar (12)、钢筋调直机 Kx=0.65,Cos=0.7,tg=1.02 Pjs=0.6511=7.15kW Qjs=Pjstg=7.151.02=7.29kvar (13)、钢筋弯曲机 Kx=0.2,Cos=0.65,tg=1.17 Pjs=0.26=1.2kW Qjs=Pjstg=1.21.17=1.4kvar (14)、钢筋箍筋弯曲机 Kx=0.2,Cos=0.65,tg=1.17 Pjs=0.21.5=0.3kW Qjs=Pjstg=0.31.17=0.35kvar (15)、木工圆锯 Kx=0.65,Cos=0.6,tg=1

10、.33 Pjs=0.656=3.9kW Qjs=Pjstg=3.91.33=5.2kvar (16)、双面木工压刨机 Kx=0.65,Cos=0.6,tg=1.33 Pjs=0.654=2.6kW Qjs=Pjstg=2.61.33=3.47kvar (17)、木工电刨 Kx=0.25,Cos=0.55,tg=1.52 Pjs=0.250.7=0.175kW Qjs=Pjstg=0.171.52=0.27kvar (18)、插入式振动器 Kx=0.3,Cos=0.7,tg=1.02 Pjs=0.35.5=1.65kW Qjs=Pjstg=1.651.02=1.68kvar (19)、交流电焊机

11、 Kx=0.5,Cos=0.4,tg=2.29 将Jc=50%统一换算到Jc1 =100%的额定容量 Pn=SnCos=90.4=3.6kW Pe=n(Jc/Jc1)1/2Pn =2(0.5/1)1/23.6=5.09 kW Pjs=KxPe=0.55.09=2.55kW Qjs=Pjstg=2.552.29=5.83kvar (20)、建筑施工外用电梯 Kx=0.85,Cos=0.6,tg=1.33 Pjs=0.8522=18.7kW Qjs=Pjstg=18.71.33=24.93kvar (21)总的计算负荷计算,总箱同期系数取Kx=0.95 总的有功功率 Pjs=KxPjs=0.95(

12、27.45+7.15+3.9+0.3+7.15+2.6+0.17+1.65+6.62+27.45+15+7.15+1.2+0.3+3.9+2.6+0.17+1.65+2.55+18.7)=130.78kW 总的无功功率 Qjs=KxQjs=0.95(32.09+7.29+3.98+0.35+9.53+3.47+0.27+1.68+15.16+32.09+11.25+7.29+1.4+0.35+5.2+3.47+0.27+1.68+5.83+24.93)=159.219kvar 总的视在功率 Sjs=(Pjs2+Qjs2)1/2=(130.782+159.2192)1/2=206.044kVA

13、总的计算电流计算 Ijs=Sjs/(1.732Ue)=206.044/(1.7320.38)=313.06A 3、1号干线线路上导线截面及分配箱、开关箱内电气设备选择: 在选择前应对照平面图和系统图先由用电设备至开关箱计算,再由开关箱至分配箱计算,选择导线及开关设备。分配箱至开关箱,开关箱至用电设备的导线敷设采用铜空气明敷/架空线路,室外架空铜导线按机械强度的最小截面为10mm2。 (1)、塔式起重机开关箱至塔式起重机导线截面及开关箱内电气设备选择(开关箱以下用电器启动后需要系数取1): i)计算电流 Kx=1,Cos=0.65,tg=1.17 Ijs=KxPe/(1.732UeCos)=13

14、9.21/(1.7320.380.65)=91.66A ii)选择导线 选择VV-325+216,空气明敷/架空线路时其安全载流量为94A。室外架空铜芯导线按机械强度的最小截面为10mm2,满足要求。 iii)选择电气设备 选择开关箱内隔离开关为HH3-100/100 ,其熔体额定电流为Ir=100A,漏电保护器为DZ20L-160/100。 (2)、钢筋调直机开关箱至钢筋调直机导线截面及开关箱内电气设备选择(开关箱以下用电器启动后需要系数取1): i)计算电流 Kx=1,Cos=0.7,tg=1.02 Ijs=Kx Pe/(1.732UeCos)=111/(1.7320.380.7)=23.

15、88A ii)选择导线 选择VV-310+26,空气明敷/架空线路时其安全载流量为53A。室外架空铜芯导线按机械强度的最小截面为10mm2,满足要求。 iii)选择电气设备 选择开关箱内隔离开关为HK1-30/30 ,其熔体额定电流为Ir=30A,漏电保护器为DZ15LE-40/30。 (3)、钢筋弯曲机开关箱至钢筋弯曲机导线截面及开关箱内电气设备选择(开关箱以下用电器启动后需要系数取1): i)计算电流 Kx=1,Cos=0.7,tg=1.02 Ijs=Kx Pe/(1.732UeCos)=13/(1.7320.380.7)=6.51A ii)选择导线 选择VV-310+26,空气明敷/架空

16、线路时其安全载流量为53A。室外架空铜芯导线按机械强度的最小截面为10mm2,满足要求。 iii)选择电气设备 由于开关控制2台用电器,开关的电流为Ir=6.512(台数)=13.02A。 选择开关箱内隔离开关为HK1-15/15 ,其熔体额定电流为Ir=15A,漏电保护器为DZ15LE-40/15。 (4)、钢筋箍筋弯曲机开关箱至钢筋箍筋弯曲机导线截面及开关箱内电气设备选择(开关箱以下用电器启动后需要系数取1): i)计算电流 Kx=1,Cos=0.65,tg=1.17 Ijs=Kx Pe/(1.732UeCos)=11.5/(1.7320.380.65)=3.51A ii)选择导线 选择V

17、V-310+26,空气明敷/架空线路时其安全载流量为53A。室外架空铜芯导线按机械强度的最小截面为10mm2,满足要求。 iii)选择电气设备 选择开关箱内隔离开关为HK1-10/10 ,其熔体额定电流为Ir=10A,漏电保护器为DZ15LE-40/6。 (5)、木工圆锯开关箱至木工圆锯导线截面及开关箱内电气设备选择(开关箱以下用电器启动后需要系数取1): i)计算电流 Kx=1,Cos=0.6,tg=1.33 Ijs=Kx Pe/(1.732UeCos)=15.5/(1.7320.380.6)=13.93A ii)选择导线 选择VV-310+26,空气明敷/架空线路时其安全载流量为53A。室

18、外架空铜芯导线按机械强度的最小截面为10mm2,满足要求。 iii)选择电气设备 由于开关控制2台用电器,开关的电流为Ir=13.932(台数)=27.86A。 选择开关箱内隔离开关为HK1-30/30 ,其熔体额定电流为Ir=30A,漏电保护器为DZ15LE-40/30。 (6)、双面木工压刨机开关箱至双面木工压刨机导线截面及开关箱内电气设备选择(开关箱以下用电器启动后需要系数取1): i)计算电流 Kx=1,Cos=0.6,tg=1.33 Ijs=Kx Pe/(1.732UeCos)=14/(1.7320.380.6)=10.13A ii)选择导线 选择VV-310+26,空气明敷/架空线

19、路时其安全载流量为53A。室外架空铜芯导线按机械强度的最小截面为10mm2,满足要求。 iii)选择电气设备 选择开关箱内隔离开关为HK1-15/15 ,其熔体额定电流为Ir=15A,漏电保护器为DZ15LE-40/15。 (7)、木工电刨开关箱至木工电刨导线截面及开关箱内电气设备选择(开关箱以下用电器启动后需要系数取1): i)计算电流 Kx=1,Cos=0.55,tg=1.52 Ijs=Kx Pe/(1.732UeCos)=10.7/(1.7320.380.55)=1.93A ii)选择导线 选择VV-310+26,空气明敷/架空线路时其安全载流量为53A。室外架空铜芯导线按机械强度的最小

20、截面为10mm2,满足要求。 iii)选择电气设备 选择开关箱内隔离开关为HK1-10/10 ,其熔体额定电流为Ir=10A,漏电保护器为DZ15LE-40/6。 (8)、插入式振动器开关箱至插入式振动器导线截面及开关箱内电气设备选择(开关箱以下用电器启动后需要系数取1): i)计算电流 Kx=1,Cos=0.7,tg=1.02 Ijs=Kx Pe/(1.732UeCos)=11.1/(1.7320.380.7)=2.39A ii)选择导线 选择VV-310+26,空气明敷/架空线路时其安全载流量为53A。室外架空铜芯导线按机械强度的最小截面为10mm2,满足要求。 iii)选择电气设备 由于

21、开关控制5台用电器,开关的电流为Ir=2.395(台数)=11.94A。 选择开关箱内隔离开关为HK1-15/15 ,其熔体额定电流为Ir=15A,漏电保护器为DZ15LE-40/15。 (9)、交流电焊机开关箱至交流电焊机导线截面及开关箱内电气设备选择(开关箱以下用电器启动后需要系数取1): i)计算电流 Kx=1,Cos=0.4,tg=2.29 Ijs=KxPe/(UeCos)=113.24/(0.380.4)=87.09A ii)选择导线 选择VV-325+216,空气明敷/架空线路时其安全载流量为94A。室外架空铜芯导线按机械强度的最小截面为10mm2,满足要求。 iii)选择电气设备

22、 由于开关控制2台用电器,开关的电流为Ir=87.092(台数)=174.17A。 选择开关箱内隔离开关为HH3-200/200 ,其熔体额定电流为Ir=200A,漏电保护器为DZ20L-250/180。 (10)、1号动力分箱至第1组电机(塔式起重机)的开关箱的导线截面及分配箱内开关的选择 i)计算电流 塔式起重机; Kx=0.7,Cos=0.65,tg=1.17; Ijs=KxPe台数/(1.732UeCos)=0.739.211/(1.7320.380.65)=64.16A Ijs(1组电机)=64.16A 该组中最大的开关箱电流Ijs=91.66A 两者中取大值Ijs=91.66A i

23、i)选择导线 选择VV-325+216,空气明敷/架空线路时其安全载流量为94A。 iii)选择电气设备 选择开关箱内隔离开关为HH3-100/100 ,其熔体额定电流为Ir=100A,漏电保护器为DZ20L-160/100。 (11)、2号动力分箱至第1组电机(钢筋调直机、钢筋弯曲机、钢筋箍筋弯曲机)的开关箱的导线截面及分配箱内开关的选择 i)计算电流 钢筋调直机; Kx=0.65,Cos=0.7,tg=1.02; Ijs= Kx Pe 台数/(1.732UeCos)=0.65111/(1.7320.380.7)=15.52A; 钢筋弯曲机; Kx=0.65,Cos=0.7,tg=1.02;

24、 Ijs= Kx Pe 台数/(1.732UeCos)=0.6532/(1.7320.380.7)=8.47A; 钢筋箍筋弯曲机; Kx=0.2,Cos=0.65,tg=1.17; Ijs= Kx Pe 台数/(1.732UeCos)=0.21.51/(1.7320.380.65)=0.7A Ijs(1组电机)=24.69A 该组中最大的开关箱电流Ijs=23.88A 由于该组下有多个开关箱,所以最大电流需要乘以1.1的系数 两者中取大值Ijs=24.691.1=27.15A ii)选择导线 选择VV-310+26,空气明敷/架空线路时其安全载流量为53A。 iii)选择电气设备 选择开关箱内

25、隔离开关为HK1-30/30 ,其熔体额定电流为Ir=30A,漏电保护器为DZ15LE-40/30。 (12)、3号动力分箱至第1组电机(木工圆锯、双面木工压刨机、木工电刨)的开关箱的导线截面及分配箱内开关的选择 i)计算电流 木工圆锯; Kx=0.65,Cos=0.6,tg=1.33; Ijs= Kx Pe 台数/(1.732UeCos)=0.655.52/(1.7320.380.6)=18.11A; 双面木工压刨机; Kx=0.65,Cos=0.6,tg=1.33; Ijs= Kx Pe 台数/(1.732UeCos)=0.6541/(1.7320.380.6)=6.58A; 木工电刨;

26、Kx=0.25,Cos=0.55,tg=1.52; Ijs= Kx Pe 台数/(1.732UeCos)=0.250.71/(1.7320.380.55)=0.48A Ijs(1组电机)=25.17A 该组中最大的开关箱电流Ijs=27.86A 由于该组下有多个开关箱,所以最大电流需要乘以1.1的系数 两者中取大值Ijs=27.861.1=30.64A ii)选择导线 选择VV-310+26,空气明敷/架空线路时其安全载流量为53A。 iii)选择电气设备 选择开关箱内隔离开关为HK1-60/60 ,其熔体额定电流为Ir=60A,漏电保护器为DZ15LE-40/40。 (13)、4号动力分箱至

27、第1组电机(插入式振动器、交流电焊机)的开关箱的导线截面及分配箱内开关的选择 i)计算电流 插入式振动器; Kx=0.3,Cos=0.7,tg=1.02; Ijs= Kx Pe 台数/(1.732UeCos)=0.31.15/(1.7320.380.7)=3.58A; 交流电焊机; Kx=0.5,Cos=0.4,tg=2.29; Ijs=KxPe台数/(UeCos)=0.513.242/(0.380.4)=87.09A Ijs(1组电机)=90.67A 该组中最大的开关箱电流Ijs=174.17A 由于该组下有多个开关箱,所以最大电流需要乘以1.1的系数 两者中取大值Ijs=174.171.1

28、=191.59A ii)选择导线 选择VV-395+250,空气明敷/架空线路时其安全载流量为222A。 iii)选择电气设备 选择开关箱内隔离开关为HH3-200/200 ,其熔体额定电流为Ir=200A,漏电保护器为DZ20L-250/200。 (14)1号动力分箱进线及进线开关的选择 i)计算电流 Kx=0.7,Cos=0.9 Ijs=KxPe/(1.732UeCos)=0.731/(1.7320.380.9)=36.63A 该分箱下最大组线电流Ijs=91.66A 两者中取大值Ijs=91.66A ii)选择导线 选择VV-325+216,空气明敷/架空线路时其安全载流量为94A。 i

29、ii)选择电气设备 选择开关箱内隔离开关为HH3-100/100 ,其熔体额定电流为Ir=100A,漏电保护器为DZ20L-160/100。 (15)2号动力分箱进线及进线开关的选择 i)计算电流 Kx=0.7,Cos=0.9 Ijs=KxPe/(1.732UeCos)=0.715.5/(1.7320.380.9)=18.32A 该分箱下最大组线电流Ijs=27.15A 两者中取大值Ijs=27.15A ii)选择导线 选择VV-310+26,空气明敷/架空线路时其安全载流量为53A。 iii)选择电气设备 选择开关箱内隔离开关为HK1-30/30 ,其熔体额定电流为Ir=30A,漏电保护器为

30、DZ15LE-40/30。 (16)3号动力分箱进线及进线开关的选择 i)计算电流 Kx=0.7,Cos=0.9 Ijs=KxPe/(1.732UeCos)=0.710.2/(1.7320.380.9)=12.05A 该分箱下最大组线电流Ijs=30.64A 两者中取大值Ijs=30.64A ii)选择导线 选择VV-310+26,空气明敷/架空线路时其安全载流量为53A。 iii)选择电气设备 选择开关箱内隔离开关为HK1-60/60 ,其熔体额定电流为Ir=60A,漏电保护器为DZ15LE-40/40。 (17)4号动力分箱进线及进线开关的选择 i)计算电流 Kx=0.7,Cos=0.9

31、Ijs=KxPe/(1.732UeCos)=0.724.5/(1.7320.380.9)=28.95A 该分箱下最大组线电流Ijs=191.59A 两者中取大值Ijs=191.59A ii)选择导线 选择VV-395+250,空气明敷/架空线路时其安全载流量为222A。 iii)选择电气设备 选择开关箱内隔离开关为HH3-200/200 ,其熔体额定电流为Ir=200A,漏电保护器为DZ20L-250/200。 (18)1号干线导线截面及出线开关的选择 i)计算电流: 按导线安全载流量: Kx=0.65,Cos=0.75 Ijs=KxPe/(1.732UeCos)=0.6581.2/(1.73

32、20.380.75)=106.92A 该干线下最大的分配箱电流Ijs=191.59A 由于该干线下有多个分配箱,所以最大电流需要乘以1.1的系数 选择的电流Ijs=191.591.1=210.75A 按允许电压降: S=Kx(PL)/CU=0.65215.4/(775)=0.364mm2 选择VV-395+250,空气明敷/架空线路时其安全载流量为222A。 ii)选择出线开关 1号干线出线开关选择HH4-300/250,其熔体额定电流为Ir=250A,漏电保护器为DZ20L-250/225。 4、2号干线线路上导线截面及分配箱、开关箱内电气设备选择: 在选择前应对照平面图和系统图先由用电设备

33、至开关箱计算,再由开关箱至分配箱计算,选择导线及开关设备。分配箱至开关箱,开关箱至用电设备的导线敷设采用铜空气明敷/架空线路,室外架空铜导线按机械强度的最小截面为10mm2。 (1)、塔式起重机开关箱至塔式起重机导线截面及开关箱内电气设备选择(开关箱以下用电器启动后需要系数取1): i)计算电流 Kx=1,Cos=0.65,tg=1.17 Ijs=KxPe/(1.732UeCos)=139.21/(1.7320.380.65)=91.66A ii)选择导线 选择VV-325+216,空气明敷/架空线路时其安全载流量为94A。室外架空铜芯导线按机械强度的最小截面为10mm2,满足要求。 iii)

34、选择电气设备 选择开关箱内隔离开关为HH3-100/100 ,其熔体额定电流为Ir=100A,漏电保护器为DZ20L-160/100。 (2)、100m高扬程水泵开关箱至100m高扬程水泵导线截面及开关箱内电气设备选择(开关箱以下用电器启动后需要系数取1): i)计算电流 Kx=1,Cos=0.8,tg=0.75 Ijs=Kx Pe/(1.732UeCos)=120/(1.7320.380.8)=37.98A ii)选择导线 选择VV-310+26,空气明敷/架空线路时其安全载流量为53A。室外架空铜芯导线按机械强度的最小截面为10mm2,满足要求。 iii)选择电气设备 选择开关箱内隔离开关

35、为HK1-60/60 ,其熔体额定电流为Ir=60A,漏电保护器为DZ15LE-40/40。 (3)、钢筋调直机开关箱至钢筋调直机导线截面及开关箱内电气设备选择(开关箱以下用电器启动后需要系数取1): i)计算电流 Kx=1,Cos=0.7,tg=1.02 Ijs=Kx Pe/(1.732UeCos)=111/(1.7320.380.7)=23.88A ii)选择导线 选择VV-310+26,空气明敷/架空线路时其安全载流量为53A。室外架空铜芯导线按机械强度的最小截面为10mm2,满足要求。 iii)选择电气设备 选择开关箱内隔离开关为HK1-30/30 ,其熔体额定电流为Ir=30A,漏电

36、保护器为DZ15LE-40/30。 (4)、钢筋弯曲机开关箱至钢筋弯曲机导线截面及开关箱内电气设备选择(开关箱以下用电器启动后需要系数取1): i)计算电流 Kx=1,Cos=0.65,tg=1.17 Ijs=Kx Pe/(1.732UeCos)=13/(1.7320.380.65)=7.01A ii)选择导线 选择VV-310+26,空气明敷/架空线路时其安全载流量为53A。室外架空铜芯导线按机械强度的最小截面为10mm2,满足要求。 iii)选择电气设备 由于开关控制2台用电器,开关的电流为Ir=7.012(台数)=14.03A。 选择开关箱内隔离开关为HK1-15/15 ,其熔体额定电流

37、为Ir=15A,漏电保护器为DZ15LE-40/15。 (5)、钢筋箍筋弯曲机开关箱至钢筋箍筋弯曲机导线截面及开关箱内电气设备选择(开关箱以下用电器启动后需要系数取1): i)计算电流 Kx=1,Cos=0.65,tg=1.17 Ijs=Kx Pe/(1.732UeCos)=11.5/(1.7320.380.65)=3.51A ii)选择导线 选择VV-310+26,空气明敷/架空线路时其安全载流量为53A。室外架空铜芯导线按机械强度的最小截面为10mm2,满足要求。 iii)选择电气设备 选择开关箱内隔离开关为HK1-10/10 ,其熔体额定电流为Ir=10A,漏电保护器为DZ15LE-40

38、/6。 (6)、木工圆锯开关箱至木工圆锯导线截面及开关箱内电气设备选择(开关箱以下用电器启动后需要系数取1): i)计算电流 Kx=1,Cos=0.6,tg=1.33 Ijs=Kx Pe/(1.732UeCos)=13/(1.7320.380.6)=7.6A ii)选择导线 选择VV-310+26,空气明敷/架空线路时其安全载流量为53A。室外架空铜芯导线按机械强度的最小截面为10mm2,满足要求。 iii)选择电气设备 由于开关控制2台用电器,开关的电流为Ir=7.602(台数)=15.19A。 选择开关箱内隔离开关为HK1-30/30 ,其熔体额定电流为Ir=30A,漏电保护器为DZ15L

39、E-40/20。 (7)、双面木工压刨机开关箱至双面木工压刨机导线截面及开关箱内电气设备选择(开关箱以下用电器启动后需要系数取1): i)计算电流 Kx=1,Cos=0.6,tg=1.33 Ijs=Kx Pe/(1.732UeCos)=14/(1.7320.380.6)=10.13A ii)选择导线 选择VV-310+26,空气明敷/架空线路时其安全载流量为53A。室外架空铜芯导线按机械强度的最小截面为10mm2,满足要求。 iii)选择电气设备 选择开关箱内隔离开关为HK1-15/15 ,其熔体额定电流为Ir=15A,漏电保护器为DZ15LE-40/15。 (8)、木工电刨开关箱至木工电刨导

40、线截面及开关箱内电气设备选择(开关箱以下用电器启动后需要系数取1): i)计算电流 Kx=1,Cos=0.55,tg=1.52 Ijs=Kx Pe/(1.732UeCos)=10.7/(1.7320.380.55)=1.93A ii)选择导线 选择VV-310+26,空气明敷/架空线路时其安全载流量为53A。室外架空铜芯导线按机械强度的最小截面为10mm2,满足要求。 iii)选择电气设备 选择开关箱内隔离开关为HK1-10/10 ,其熔体额定电流为Ir=10A,漏电保护器为DZ15LE-40/6。 (9)、插入式振动器开关箱至插入式振动器导线截面及开关箱内电气设备选择(开关箱以下用电器启动后需要系数取1): i)计算电流 Kx=1,Cos=0.7,tg=1.02 Ijs=Kx Pe/(1.732UeCos)=11.1/(1.7320.380.7)=2.39A ii)选择导线 选择VV-310+26,空气明敷/架空线路时其安全载流量为53A。室外架空铜芯导线按机械强度的最小截面为10mm2,满足要求。 iii)选择电气设备 由于开关控制5台

展开阅读全文
相关资源
猜你喜欢
相关搜索

当前位置:首页 > 生活休闲 > 在线阅读


备案号:宁ICP备2025010119号-1

经营许可证:宁B2-20210002

宁公网安备 64010402000987号